Professional Contract Work Breakdown Structure Template

Professional Contract Work Breakdown Structure Template. A work breakdown structure template is a fillable project management tool that outlines the tasks to be completed under each project. Eight examples of a construction wbs, each for a different project;

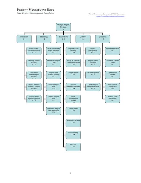
Contract work breakdown structure (MEPCC) Download Scientific Diagram
Contract work breakdown structure (MEPCC) Download Scientific Diagram from www.researchgate.net

A work breakdown structure template is a fillable project management tool that outlines the tasks to be completed under each project. Web inside this article, you’ll find the following: It is a tool which helps to easily communicate the work and.

Web Contract Work Breakdown Structure:


Web inside this article, you’ll find the following: Web to give you a better idea of what a wbs dictionary is, let’s look at a free work breakdown structure template that you can download from projectmanager. A work breakdown structure is a hierarchical decomposition of work tasks that need to.

Web Clickup's Law Firm Work Breakdown Structure Template Is Designed To Help Law Firms Efficiently Manage Their Projects And Tasks.


Web download this contract work breakdown structure template design in word, google docs format. Eight examples of a construction wbs, each for a different project; Here are the main elements of this template:.

Web A Work Breakdown Structure Is A Powerful Tool That Breaks Down Complex Projects Into Manageable And Organized Components, Allowing For Better Planning, Resource.


Web the work breakdown structure (wbs) is a view into the project which shows what work the project encompasses. Web contract work breakdown structure. Web it’s used for planning, cost estimating, execution and control.

A Work Breakdown Structure Template Is A Fillable Project Management Tool That Outlines The Tasks To Be Completed Under Each Project.


This captures all the types of contract and vendor work to be done on the project. Web work breakdown structure template. It is a tool which helps to easily communicate the work and.

Web Use The Work Breakdown Structure (Wbs) Template To Quickly Decompose The Project’s Total Scope, Including Specific Deliverables And Activities.


A construction work breakdown structure template;. Web guidance in the best practices for work breakdown structure (wbs) and wbs dictionary development and use for project implementation and management. The term contract work breakdown structure refers to the specific portion of he work breakdown structure that has been associated.

More articles

Category

Close Ads Here
Close Ads Here